推薦產品
聯系我們
深圳市驪微電子科技有限公司
電話:0755-23087599
手機:13808858392
郵箱:dunianhua@leweitech.com
地址:深圳市寶安區西鄉鶴洲恒豐工業城B11棟5樓東
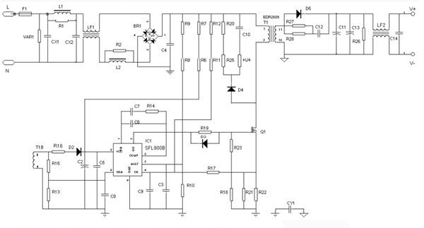
SFL900產品描述:
SFL900是采用業內首創的“super-PFC/PSR”控制架構,同時支持原邊反饋(psr)和次級光耦反饋(SSR)適用于隔離LED照明場合,該系列應用在PSR場合可以實現5%以內的恒流精度,10%以內的THD和高PF值。SFL900的管腳布局兼容主流的PFC芯片XX6562/X7527的腳位,大大增加了應用的靈活性,該芯片內置“軟啟動”和“反饋網絡清零控制”大大降低啟動電流過沖,SFL900內置專利的“Min-THDTM"技術,大大降低了THD,同時內置90KHZ鉗頻,相對于臨界導通模式而言,系統EMI性能大大改善。SFL900還集成了諸多保護功能,比如:VCC欠壓保護(UVLO),VCC過壓保護,逐周期過流保護,GATE辦輸出電壓鉗位保護,LED短路打嗝保護,LED開路保護,軟驅動,SFL900提供SOP8和DIP8封裝。
SFL900是采用業內首創的“super-PFC/PSR”控制架構,同時支持原邊反饋(psr)和次級光耦反饋(SSR)適用于隔離LED照明場合,該系列應用在PSR場合可以實現5%以內的恒流精度,10%以內的THD和高PF值。SFL900的管腳布局兼容主流的PFC芯片XX6562/X7527的腳位,大大增加了應用的靈活性,該芯片內置“軟啟動”和“反饋網絡清零控制”大大降低啟動電流過沖,SFL900內置專利的“Min-THDTM"技術,大大降低了THD,同時內置90KHZ鉗頻,相對于臨界導通模式而言,系統EMI性能大大改善。SFL900還集成了諸多保護功能,比如:VCC欠壓保護(UVLO),VCC過壓保護,逐周期過流保護,GATE辦輸出電壓鉗位保護,LED短路打嗝保護,LED開路保護,軟驅動,SFL900提供SOP8和DIP8封裝。
SFL900產品特點:
外驅MOS管,SOP-8封裝
PSR控制模式,無光耦,無431
±3%的輸出恒流精度
專利的“super-PFC/PSR”技術。
專利的“Min-THDTM"技主實現THD<10%
內置90KHZ鉛頻,EMI性能良好
內置軟啟動和反饋網絡清零控,大大降低啟動時電流過沖
內置軟啟動,超低啟動電流,管腳浮空保護
輸出OVP,OLPVDD過壓,欠壓及鉗位保護,LED短路/開路保護


阿里巴巴店鋪
關注驪微
收藏驪微










