推薦產品
聯系我們
深圳市驪微電子科技有限公司
電話:0755-23087599
手機:13808858392
郵箱:dunianhua@leweitech.com
地址:深圳市寶安區西鄉鶴洲恒豐工業城B11棟5樓東
PN8273 120W電流控制器芯片帶高壓啟動模塊
所屬分類:Chipown/芯朋微
品牌:芯朋微
型號:PN8273SS-P1
封裝:SOP7
功率:120W
電流:
型號:PN8273SS-P1
封裝:SOP7
功率:120W
電流:
訂購熱線:0755-23087599
PN8273芯片內部集成了電流模式控制器和高壓啟動模塊還提供了極為全面和性能優異的智能化保護功能,包括輸出過壓保護、外部OTP保護、周期式過流保護、過載保護、軟啟動功能。專用于高性能、外圍元器件精簡的交直流轉換開關電源。
該芯片通過PWM、PFM、Burst-mode的三種模式混合調制技術和特殊器件低功耗結構技術實現了超低的待機功耗、全電壓范圍下的最佳效率。頻率調制技術和SoftDriver技術充分保證系統的良好EMI表現。
PN8273芯片特性
■ 內置高壓啟動電路
■ PWM、PFM、Burst-mode混合模式提高效率
■ 空載待機功耗< 50 mW @230VAC
■ 改善EMI的頻率調制技術
■ 供電電壓8~40V,適合寬輸出電壓應用
■ 線電壓補償外部可調
■ 優異全面的保護功能:過溫保護 (OTP)、輸出過壓保護、逐周期過流保護 (OCP)、輸出開/短路保護、 DMG電阻短路保護、次級整流管短路保護、過負載保護(OLP)。
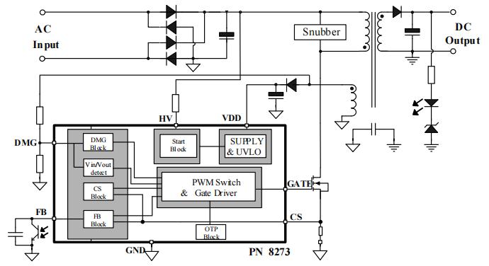
封裝/管腳定義

| 管腳名 | 管腳標號 | 管腳功能描述 |
| DMG | 1 | 去磁引腳, 通過電阻分壓采樣輸出電壓和輸入電壓,實現輸出過壓保護、輸入線補償功能 |
| FB | 2 | 反饋輸入引腳 |
| CS | 3 | 電流檢測輸入引腳 |
| GND | 4 | 地 |
| GATE | 5 | 輸出,用于驅動MOSFET |
| VDD | 6 | 工作電壓輸入引腳 |
| HV | 7 | 高壓啟動引腳, 通過二極管連接到母線輸入,實現高壓啟動 |
典型電路應用圖

應用領域
■ 待機電源
■ 開放式開關電源
■ 適配器
PN8273SS-P1芯片是帶高壓啟動模塊交直流轉換芯片采用SOP7封裝,輸入電壓90-265 VAC,應用功率120W,供電電壓8~40V,適合寬輸出電壓應用,空載待機功耗< 50 mW @230VAC,典型應用于待機電源、開放式開關電源、 適配器等領域,更多PN8273 120W電流控制器芯片產品手冊、電氣特性等方案資料請向驪微電子申請。>>
阿里巴巴店鋪
關注驪微
收藏驪微









