推薦產品
聯系我們
深圳市驪微電子科技有限公司
電話:0755-23087599
手機:13808858392
郵箱:dunianhua@leweitech.com
地址:深圳市寶安區西鄉鶴洲恒豐工業城B11棟5樓東
PN8782_20-30W氮化鎵PD快充芯片
所屬分類:Chipown/芯朋微
品牌:芯朋微
型號:PN8782SX-A1,PN8782SX-B1
封裝:SOP7/PP
功率:20-30W
電流:
型號:PN8782SX-A1,PN8782SX-B1
封裝:SOP7/PP
功率:20-30W
電流:
訂購熱線:0755-23087599
PN8782氮化鎵PD快充芯片內部集成了電流模式控制器和高壓啟動模塊以及高性能GaN FET,專用于高性能的快速充電開關電源!
PN8782芯片根據輸入電壓、輸出電壓和負載自適應切換QR-Lock Mode、PFM和Burst Mode,多模式調制技術和特殊器件低功耗結構技術實現了全負載范圍內的高效率和低待機功耗,同時避免了開關變換器進入CCM模式工作,降低次級整流管的電壓應力。頻率調制技術和Soft-Driver技術充分保證系統的良好EMI表現。內置了線電壓補償模塊,提高了在全輸入電壓范圍內的帶載能力一致性!
同時,PN8782芯片還提供了極為全面和性能優異的智能化保護功能,包括輸入欠過壓保護、輸出過壓保護、輸出短路保護、過溫保護、次級整流管短路保護、逐周期過流保護、輸出過載保護、DMG電阻短路保護、CS開路保護等功能。
PN8782氮化鎵PD快充芯片特點
■ 內置高壓GaN FET和高壓啟動電路
■ 供電電壓8~56V,適合寬輸出電壓應用
■ QR-Lock技術提高效率改善系統噪聲
■ 空載待機功耗< 55mW @230VAc
■ 優異全面的保護功能
輸入欠壓和過壓保護
輸出過壓保護(OVP)
VDD過壓保護(VDDOVP)
逐周期過流保護(OCP)
輸出短路保護(SCP)
DMG電阻短路保護
CS開路保護
次級整流管短路保護(DSP)
輸出過載保護(OLP)
精確的過溫保護(OTP)
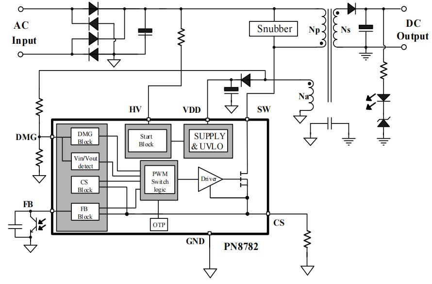
PN8782芯片封裝/管腳定義

| 管腳名 | 管腳標號 | 管腳功能描述 |
| HV | 1 | 高壓啟動引腳,實現高壓啟動和輸入欠壓和過壓保護功能 |
| CS | 2 | 高壓GaN FET源極,接外部采樣電阻;內部電流檢測輸入引腳 |
| FB | 3 | 反饋輸入引腳,決定峰值電流參考和QR-Lock谷底數 |
| DMG | 4 | 去磁引腳,通過外接電阻采樣輸出電壓和輸入電壓,實現波谷檢測、輸出過壓保護、輸入線補償功能 |
| GND | 5 | 地 |
| VDD | 6 | 供電電壓輸入引腳 |
| SW | 7 | 高壓GaNFET漏極 |
典型功率應用
| 型號 | 輸入電壓 | 密閉式條件 |
| PN8782SX -A1 | 85-265 VAC | 30W |
| PN8782SX -B1 | 85-265 VAC | 20W |
典型應用電路圖

PN8782氮化鎵PD快充芯片是高頻準諧振交直流轉換器,有PN8782SX-A1,PN8782SX-B1兩個型號,均采用SOP7/PP封裝,PN8782SX-A1+PN8307HSE-R1典型應用于PD 20W氮化鎵充電器,PN8782SX-A1+PN8307HSE-A1典型應用于30W PD氮化鎵充電器,廣泛應用于手機充電器、適配器領域,更多PN8782_20-30W氮化鎵PD快充芯片產品手冊、電氣特性等方案資料請向驪微電子申請。>>
阿里巴巴店鋪
關注驪微
收藏驪微









