推薦產品
聯系我們
深圳市驪微電子科技有限公司
電話:0755-23087599
手機:13808858392
郵箱:dunianhua@leweitech.com
地址:深圳市寶安區西鄉鶴洲恒豐工業城B11棟5樓東
SD6952S產品描述:
SD6952S是內置高壓三極管的原邊控制模式的開關電源控制器(PSR),內置線損補償和峰值電流補償功能,采用PFM調制技術,提供精確的恒壓/恒流(CV/CC)控制環路,具有非常高的穩定性和平均效率。
SD6952S是內置高壓三極管的原邊控制模式的開關電源控制器(PSR),內置線損補償和峰值電流補償功能,采用PFM調制技術,提供精確的恒壓/恒流(CV/CC)控制環路,具有非常高的穩定性和平均效率。
采用SD6952S設計系統,無需光耦和Y電容,可省去次級反饋控制、環路補償,精簡電路、降低成本。
SD6952S適用2~5W輸出功率。
SD6952S產品特點:
內置高壓三極管
原邊控制模式
低啟動電流
前沿消隱
PFM調制
過壓保護
欠壓鎖定
過溫保護
環路開路保護
線損電壓補償
峰值電流補償
逐周期限
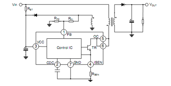
典型應用圖

典型應用圖

阿里巴巴店鋪
關注驪微
收藏驪微










