推薦產品
聯系我們
深圳市驪微電子科技有限公司
電話:0755-23087599
手機:13808858392
郵箱:dunianhua@leweitech.com
地址:深圳市寶安區西鄉鶴洲恒豐工業城B11棟5樓東
QX5305產品描述:
QX5305 是一款高效率、高精度的升壓型大功率LED燈恒流驅動控制芯片。
QX5305內置高精度誤差放大器,固定關斷時間控制電路,恒流驅動電路等,特別適合大功率、多個高亮度LED燈的串恒流驅動。QX5305采用固定關斷時間的控制方式,其工作頻率最高可達1MHz,可使外部電感和濾波電容體積減小,效率提高,節省PCB面積。關斷時間可通過外部電容進行調節,工作頻率可根據用戶要求而改變。
QX5305通過調節外置的電流采樣電阻,能控制高亮度LED燈的驅動電流,使LED燈亮度達到預期恒定亮度。在EN端加PWM信號,還可以進行LED燈調光。
QX5305采用SOP8封裝。
QX5305產品特點:
寬輸入電壓范圍:3.6V~100V
高效率:可高達95%
最大工作頻率:1MHz
CS限流保護電壓:250mV
FB電流采樣電壓:250mV
芯片供電欠壓保護:2.5V
關斷時間可調
外置頻率補償腳
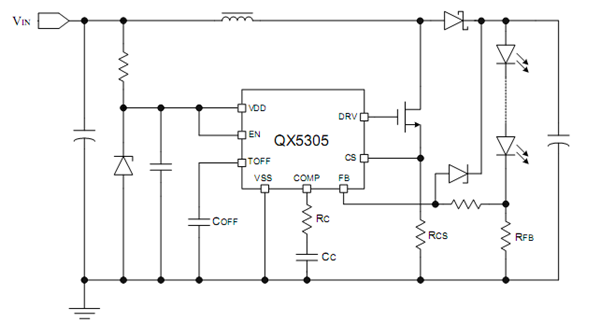
典型應用圖

典型應用圖

阿里巴巴店鋪
關注驪微
收藏驪微









