推薦產品
聯系我們
深圳市驪微電子科技有限公司
電話:0755-23087599
手機:13808858392
郵箱:dunianhua@leweitech.com
地址:深圳市寶安區西鄉鶴洲恒豐工業城B11棟5樓東
QX6101產品描述:
QX6101是一款具有自供電功能的高精度降壓型大功率LED恒流驅動芯片,適用于交流85V 到265V全范圍輸入電壓非隔離LED恒流電源。芯片采用自供電結構,無需輔助繞組,或者其他輔助供電方式,用于驅動NPN三極管,提供高性價比。芯片內部集成的抖頻功能可降低EMI成本,內置環路補償與斜坡補償,無需外部補償,應用設計簡單。專利的高端電流檢測、固定頻率、電流模PWM 控制方式,具有優異的線性調整率和負載調整率。
QX6101是一款具有自供電功能的高精度降壓型大功率LED恒流驅動芯片,適用于交流85V 到265V全范圍輸入電壓非隔離LED恒流電源。芯片采用自供電結構,無需輔助繞組,或者其他輔助供電方式,用于驅動NPN三極管,提供高性價比。芯片內部集成的抖頻功能可降低EMI成本,內置環路補償與斜坡補償,無需外部補償,應用設計簡單。專利的高端電流檢測、固定頻率、電流模PWM 控制方式,具有優異的線性調整率和負載調整率。
QX6101具有多重保護功能,包括逐周期限流保護,LED開路、短路保護,輸入供電欠壓保護及電源箝位等功能。QX6101 采用 SOP8 封裝。
QX6101產品特點:
自供電結構,無需輔助供電
LED均值電流控制,恒流效果好
LED輸出電流精度:±3%
高效率:最高可達 93%以上
電流模 PWM 控制
固定工作頻率
抖頻功能
內置環路補償、斜坡補償
LED開路、短路保護
芯片供電欠壓保護
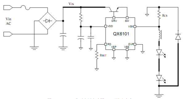
典型應用圖

典型應用圖

阿里巴巴店鋪
關注驪微
收藏驪微









