推薦產品
聯系我們
深圳市驪微電子科技有限公司
電話:0755-23087599
手機:13808858392
郵箱:dunianhua@leweitech.com
地址:深圳市寶安區西鄉鶴洲恒豐工業城B11棟5樓東
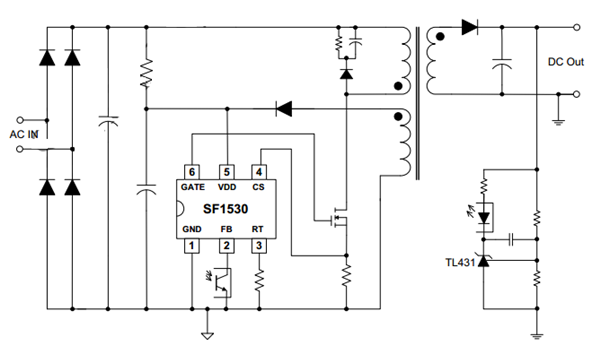
SF1530產品描述:
SF1530是一個中等功率的高性能綠色PWM控制器系列。適用于10W到40W適配器場合。該芯片頻率可外部編程,帶來系統設計的靈活性可獲得更大的輸出功率。SF1530在效率平坦性、OCP曲線平坦性方面做了精心的優化。同時還引入“零OCP恢復間隙控制”避免低壓啟動失敗。該芯片集成了諸多保護功能,比如:VDD欠壓保護(UVLO),VDD過壓保護,軟啟動,逐周期過流保護,所有管腳浮空保護,GATE輸出電壓鉗位保護,VDD電壓鉗位保護,等等。SF1530提供小體積的SOT-23-6和DIP-8封裝。
SF1530產品特點:
專利的“零OCP恢復間隙”控制避免低壓啟動失敗(SF1530)
內置4ms軟啟動
所有管腳浮空保護
參數一致性高
超低啟動電流
內置頻率抖動改善EMI
專利的降頻技術和打嗝模式控制大大提高輕載效率
內置同步斜率補償
逐周期電流限制
內置高低壓過功率補償實現全電壓平坦OCP曲線
內置前沿消隱(Leading edge blanking)
VDD欠壓保護(UVLO)
VDD過壓保護及鉗位
典型應用圖

典型應用圖

阿里巴巴店鋪
關注驪微
收藏驪微










