CR5168SK+CR3016_20w快充頭方案
字號:T|T
一、方案概述
■ PCBA尺寸:48mm*40mm*18mm
■ AC230V輸入待機功耗55mW
■ 全電壓輸入時平均效率>87.35%
■ 變壓器,采用了EE19W磁芯
■ 具有良好的EMI特性
■ 具有“軟 啟動、OCP、SCP、OTP自動恢復”等多種保護功能。
二、封裝及腳位配置

CR5168SK是一款采用內置高壓功率MOSFET,具有優化的圖騰驅動電路以及電流模式PWM 控制器,適用于待機功耗<75mW的小功率AC/DC電源適配器、充電器電源。CR5168SK采用 PWM+PFM工作模式。在空載和輕載時,電路采用間歇模式,有效的降低了待機功耗。具有“軟 啟動、OCP、SCP、OTP自動恢復”等多種保護功能;由振蕩電路產生的頻率抖動,可以改善 EMI特性。
CR5168SK芯片特性:
■ CR5168SK是采用內置650V高壓功率MOSFET,反激式PWM功率開關;
■ 內置軟啟動,減小MOSFET的應力,內置斜坡補償電路;
■ 65kHz開關頻率,具有頻率抖動功能,使其具有良好的EMI特性;
■ 全電壓輸入范圍,低待機功耗<75mW;
■ 能效滿足DOE Ⅵ 和 CoC V5_T2 要求;
■ 具有“軟啟動、OCP、SCP、OTP、OVP自動恢復等保護功能
CR3016 是 SOP-8 封裝的一款結構簡單同步整流開關,可工作于 CCM,DCM 和 QR 模式,最 高工作頻率可達 200KHZ,針對 5V 輸出電源系統進行了專門的優化和設計,內置 RDS(ON) 為 10m Ω的 N 溝道 MOS,用來替換傳統的整流二極管,能有效的提升整機的效率并減少熱損耗,提 高整機的穩定性和可靠性。
CR3016芯片特性:
■ 可工作于 CCM,DCM 和 QR 模式,外圍電路簡單;
■ 最高工作頻率可達 200KHZ;
■ 內置 RDS(ON) 為 10mΩ60V 的 N 溝道 MOS;
三、PCB及DEMO實物圖

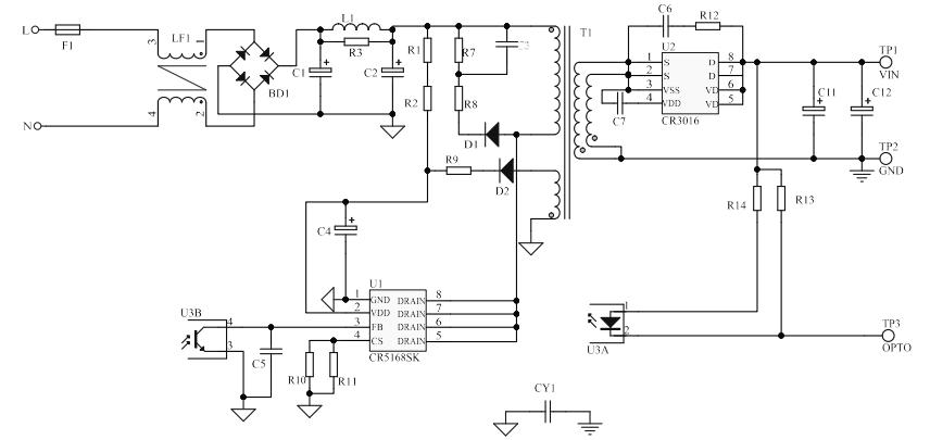
四、電源部分原理圖

五、效率測試

六、整機參數

七、方案亮點
● 多電壓輸出,智能匹配移動設備,實現快速充電;
● 低待機,高效率。全模式(5V/9V/12V)滿足快充能效標準;
● 體積。48mm*40mm*18mm),成本低;
● 符合EMI標準,EN55022B&EN55013;
CR5168SK+CR3016_20w快充頭方案可根據被充電設備USB信號調節5V/9V/12V輸出電壓。AC230V輸入待機功耗55mW,平均效率>87.35%,體積大小僅為 48mm*40mm*18mm,在同類產品中成本低廉,貨源充足,更多產品手冊及應用資料請向驪微電子申請。>>
同類文章排行
- 7個大幅精簡外圍的ac-dc電源管理芯片方案
- 德普微DP2525B原邊反饋電源芯片恒壓恒流5W
- CR5218SC_5V1A適配器方案
- 5v開關電源芯片PN8370M+PN8306M 5V2A六級能
- CR1252+CR3012_12V20A開關電源方案
- 基于PN8390+PN8308M高性能12V2A適配器電源
- PN8000無電感負壓輸出AC-DC非隔離超精簡方
- PN8370_2.4A手機充電器電源芯片方案
- 12V3.0A同步整流六級能效電源適配器應用方
- CR6249_12V1.5A電源適配器方案
阿里巴巴店鋪
關注驪微
收藏驪微

