推薦產品
聯系我們
深圳市驪微電子科技有限公司
電話:0755-23087599
手機:13808858392
郵箱:dunianhua@leweitech.com
地址:深圳市寶安區西鄉鶴洲恒豐工業城B11棟5樓東
ID7U603 600V 單極步進馬達驅動芯片
所屬分類:芯朋電機驅動芯片
品牌:芯朋微
型號:ID7U603SEC-R1
封裝:SOP8
功率:10-20V
電流:210mA/360mA
型號:ID7U603SEC-R1
封裝:SOP8
功率:10-20V
電流:210mA/360mA
訂購熱線:0755-23087599
ID7U603單極步進馬達驅動芯片是一款基于P襯底、P外延的高壓、高速功率MOSFET和IGBT半橋驅動芯片,浮動工作電壓可達600V,10-20V 寬范圍工作電壓范圍,輸入兼容 3.3V、5V 邏輯工作電平,拉灌電流典型值210mA/360mA,具有防直通保護及欠壓保護功能,可兼容代換IR2104,典型應用于高壓風機和泵、步進馬達等領域。
ID7U603單極步進馬達驅動芯片特性
■ 浮動工作電壓可達600V
■ 拉灌電流典型值210mA/360mA
■ 兼容3.3V/5V的輸入邏輯電平
■ dV/dt抗干擾能力±50 V/nsec
■ 芯片工作電壓范圍10V~20V
■ VCC和VBS具有欠壓保護功能
■ 防直通邏輯保護,死區時間典型值520ns
■ 所有通道延時匹配功能
id7u603sec-r1驅動芯片封裝及腳位圖

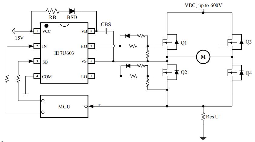
ID7U603電路圖

應用領域
■ 中小型功率電機驅動
■ 功率MOSFET或IGBT驅動
■ 照明鎮流器
■ 半橋驅動逆變器
■ 全橋驅動逆變器
ID7U603 600V 單極步進馬達驅動芯片可用于驅動2個N型功率MOSFET或IGBT構成的半橋拓撲結構。輸入信號可以兼容CMOS和LSTTL信號,邏輯輸入電平低至3.3V,具有大電流輸出能力和輸入端有效電平邏輯互鎖功能,能夠有效防止輸出功率管共態導通。芯片良好的延時匹配功能能夠輕松適用于高頻應用場合,更多ID7U603高壓半橋柵極驅動芯片規格書、ID7U603電路圖等資料請向驪微電子申請。>>
阿里巴巴店鋪
關注驪微
收藏驪微










