OB2001ZCP同步整流芯片AC/DC適配器手機充電器ic
字號:T|T
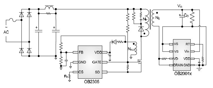
近年來隨著電源技術的發展,同步整流技術正在向低電壓、大電流輸出的DC/DC變換器中迅速推廣應用,OB2001ZCP 同步整流芯片,電路是采用通態電阻極低的功率MOSFET來取代整流二極管,因此能大大降低整流器的損耗,提高AC / DC變換器的效率,滿足低壓、大電流整流的需要。

OB2001ZCP可以支持低系統輸出在恒定電流模式下電壓降至2V。它適用于多模式應用包括不連續導通模式和準諧振模式。 憑借其多功能性和優化,OB2001ZCP可用于各種開關模式電源拓撲包括次級端控制拓撲和主端控制拓撲。
OB2001ZCP采用SOP8封裝產品為次級側同步整流器為5V輸出系統進行了優化,適用于DCM,QR操作能夠準確的次級側MOSFET Vds傳感,支持低成本小尺寸CC / CV模式,高達200kHz的工作頻率,輸出電壓過沖控制具有VDD UVLO保護功能。

同步整流是采用通態電阻極低的專用功率MOSFET,來取代整流二極管以降低整流損耗的一項新技術。它能大大提高AC / DC變換器的效率并且不存在由肖特基勢壘電壓而造成的死區電壓,驪微電子代理的OB2001ZCP 同步整流芯片被廣泛應用于5 v的AC / DC適配器、手機充電器、5V偏置電源、電壓整流電路等領域。
同類文章排行
- 常用電源管理芯片型號介紹
- PN8680M替代OB2500POP腳位一樣,無需改板省
- AP8012H代換ST Viper12A可PIN to PIN兼容
- 主流的快充協議芯片PD充電芯片
- 200V高耐壓DC-DC降壓型電動車控制器芯片
- 富滿pd協議芯片系列,pd快充協議芯片選型!
- PN8036M寬輸出范圍非隔離ac/dc電源芯片
- 富滿20-65W PD協議芯片
- PN8046寬輸出非隔離轉換芯片
- 芯朋微(安趨)電機驅動芯片選型指南!
阿里巴巴店鋪
關注驪微
收藏驪微

