小功率5V適配器芯片方案有哪些?
字號:T|T
5V的電源適配器是市場上應用比較多的類型,它支持的功能全面,而且穩定,一般是用于數碼產品、家用電子、移動電源產品以及LED、安防產品等電子設備,5V適配器方案芯片的選擇會直接影響到適配器的穩定性及使用壽命,因此好適配器芯片不但可以延長產品的使用壽命,也可以減少產品的故障率,對于適配器來說是至關重要的。
5V適配器方案有哪些,下面推薦幾款適配器5v芯片方案,方案擁有低待機、高效率、小體積、高可靠性等優點,備受工程師青睞!
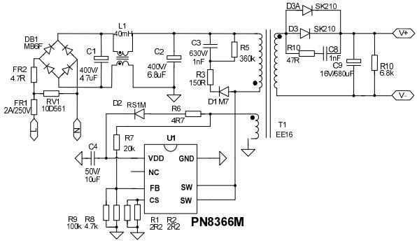
六級能效 6W 適配器應用方案(PN8366M SOP7)
■ 輸出規格:5V/1.2A
■ 高壓啟動+多工作模式+專利谷底開通技術,滿足 CoC V5 Tier 2
■ 方案精簡:節省啟動電阻、Y 電容、輸出共模

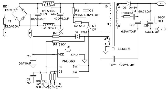
六級能效 7.5W 適配器應用方案(PN8368 SOP7)
■ 輸入電壓:90~265Vac;
■ 輸出規格:5V/1.5A
■ 待機功耗:<50mW
■ 擁有可輸出短路保護,輸出過流保護,VDD 過壓保護,FB 分壓電阻開路短路保護,以及電流偵測電阻 Rcs 短路和過溫保護;
■ 平均效率:≥76.65%;

六級能效10W適配器應用方案(PN8147 DIP7)
■ 輸出規格:5V/2A
■ 待機功耗:<100mW
■ 擁有可恢復短路保護,過載保護,VDD 過壓保護,過溫保護;
■ 平均效率:≥78.70%;

六級能效12W適配器應用方案(PN8370 SOP-7)
■ 輸出規格5V/2.4A
■ 內置高壓啟動+多工作模式+專利谷底開通技術,滿足六級能效標準
■ PN8370F專利跳谷底開通算法+PN8306M獨特防振鈴算法實現零直通炸機風險
■ 方案精簡:PSR無需兩顆啟動電阻,SR實現零外圍工作

六級能效15W適配器應用方案(AP8266 SOT23-6)
■ 輸入電壓:90~264Vac全電壓范圍;
■ 輸出規格:5±0.25V/3A
■ 輸出功率:≤15W
■ 設計符合IEC60950中相關安全性要求;
■ 擁有可恢復短路保護,輸出過載保護;
■ 次級反饋器件故障后,可進入過載保護,故障排除后恢復工作;
■ 滿載輸出最大效率:大于84%

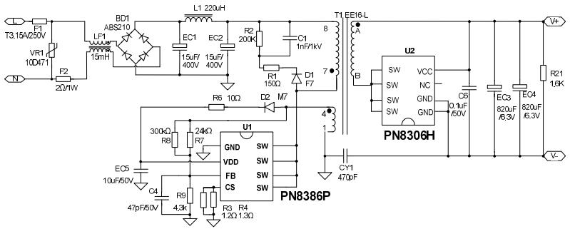
六級能效5V3A適配器方案(PN8386 DIP-8)
■ 輸出規格:5V/3A
■ 高壓啟動+多工作模式+同步整流技術,滿足 COC V5 Tier 2
■ PN8386P 獨特 PFM 工作曲線,降低變壓器體積,簡化 EMC

以上幾款適配器5v芯片,因其外圍極簡且具有轉換效率高,空載功耗低、快速充電、智能保護、智能檢測等功能,滿足設備的充電需求,也符合六級能效,因此5V/1.2A、5V/1.5A、5V/2.4A、5V/3A在適配中得到了廣泛應用,更多適配器5v方案資料及產品資料可以向驪微電子申請。。。。
上一篇:反激同步整流芯片有那些? 下一篇:無線充方案有那些、惠爾無線充方案!
同類文章排行
- pn8024可以用pn8034代換嗎?
- 電磁爐AP8012電源芯片是否可以viper12a代換
- pd18w快充和20w快充區別?
- 電源管理芯片壞的原因有那些?
- 電源芯片發燙的原因及處理措施!
- 充電器控制芯片是用PSR還是SSR?
- 手機電源ic芯片壞了怎么辦?
- 充電時電源ic會發燙是怎么回事?
- 一片晶圓可以生產多少芯片?
- 電源隔離芯片與非隔離電源芯片優缺點分析!
阿里巴巴店鋪
關注驪微
收藏驪微

