ob2269替代芯片CR6842成本低,性能更穩定!
字號:T|T
ob2269替代芯片CR6842是用于100W 以內離線式開關電源IC,具有優化的圖騰驅動電路以及電流模式 PWM控制器,由于CR6842 高度集成,使用外圍元件較少,采用CR6842可以簡化反激式隔離 AC-DC 開關電源設計,從而獲得可靠的系統。
CR6842與OB2269代換引腳功能

CR6842芯片特征
■ 高集成特性可使系統外部器件減至最少
■ 低的啟動電流:7.5uA(Typ)、低的工作電流:3mA(Typ)
■ 內置頻率抖動以改善 EMI 特性
■ 內置前沿消隱(LEB)電路和同步斜率補償
■ 為改善效率和最小待機功耗而設計的 Hiccup Mode & PFM 工作模式
■ VDD 欠壓保護(UVLO)、過壓保護(OVP)及 VDD電壓鉗位功能、過溫保護OTP) 、OLP 等多種自恢復
■ 保護內置 OCP 補償模塊,優越的 OCP 性能
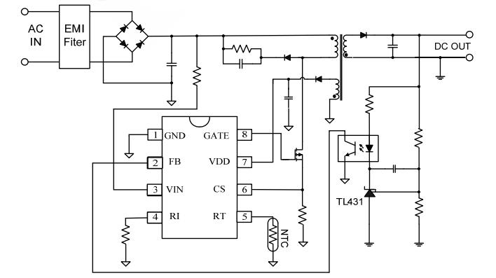
CR6842典型電路原理圖

ob2269替代芯片CR6842兩者的引腳功能和電性基本是一致的,在實際應用中可以直接兼容替換,CR6842以較低的BOM成本實現了低待機功耗和高效率,且貨源穩定,更多CR6842與OB2269代換應用資料、產品手冊、樣品及價格,請向驪微電子申請。>>
同類文章排行
- ap8022代換viper22a可兼容,不改PCB及外圍
- 電源芯片sdh8302s可PIN腳代換VIPER12A/AP80
- 什么是MOS管的雪崩及mos管雪崩擊穿原理!
- 常用dc-dc降壓芯片推薦
- 國產電源管理芯片有哪些?
- IR4427替換芯片ID1127雙低側、大電流驅動,
- sdh8303代換viper22a/AP8012H,PIN腳兼容無
- PN555L內置690V小功率非隔離芯片可替PN8008
- 常用低壓mos管型號及選型!
- 開關電源原邊反饋(PSR)技術深度解析!
阿里巴巴店鋪
關注驪微
收藏驪微

