推薦產品
聯系我們
深圳市驪微電子科技有限公司
電話:0755-23087599
手機:13808858392
郵箱:dunianhua@leweitech.com
地址:深圳市寶安區西鄉鶴洲恒豐工業城B11棟5樓東
CR3792B 36W原邊反饋控制芯片可替代LP3792
所屬分類:CR/啟臣微
品牌:CR/啟臣微
型號:CR3792B
封裝:SOT23-6L
功率:≤36W
電流:
型號:CR3792B
封裝:SOT23-6L
功率:≤36W
電流:
訂購熱線:0755-23087599
CR3792B芯片是一款高性能原邊檢測控制的 PWM 開關,待機功耗小于 75mW。CR3792B 內部采用了多模式控制的效率均衡技術,用于優化芯片系統待機功耗和提升效率,同時采用了初級電感量補償技術和內部集成的輸出線電壓補償技術,保證了芯片在批量生產過程中CC/CV 輸出精度,內置的全電壓功率自適應補償技術保證了系統在全電壓范圍(90V~264V)內輸出恒定的功率。
CR3792B 集成了多種功能和保護特性,包括欠壓鎖定(UVLO),VDD 過壓保護(OVP),軟啟動,過溫保護(OTP),逐周期電流限制(OCP),所有引腳懸空保護,輸出短路保護,內置前沿消隱電路,輸出整流二極管短路保護電路,輸出過壓保護電路。可編程輸入欠壓保護和輸入過壓保護,使得芯片具有更高的可靠性。
CR3792B芯片主要特點
■ 待機功耗低于75mW
■ 原邊檢測拓撲結構,無需光耦和TL431
■ 全電壓范圍內高精度恒壓和恒流輸出
■ 可編程CC/CV模式控制
■ 高能效頻率反走QR控制模式
■ 內置輸出線電壓補償功能
■ 內置初級電感量偏差補償功能
■ 可編程輸入欠壓保護和輸入過壓保護
■ 動態負載響應功能
■ 內置過溫度保護功能
■ 內置輸出短路保護功能
■ 內置前沿消隱
■ 啟動電流和工作電流低
■ VDD過壓保護
■ 逐周期過流保護
■ 內置輸出整流二極管短路保護
■ 內置輸出過壓保護功能
■ 內置所有PIN腳懸空保護功能
■ SOT23-6L綠色封裝
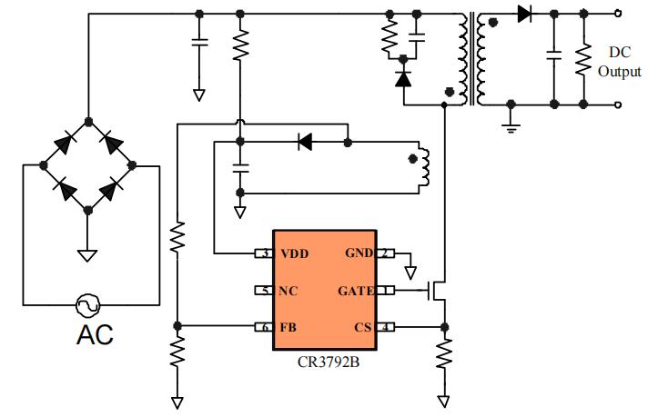
引腳分布描述

| 引腳 | 符號 | 描述 |
| 1 | GATE | 高壓驅動輸出端 |
| 2 | GND | 地 |
| 3 | VDD | IC 供電引腳。該引腳為芯片的正常工作提供電壓 |
| 4 | CS | CS 電阻引腳,用于初級峰值電流檢測 |
| 5 | NC | 懸空腳位 |
| 6 | FB | 輔助繞組電壓反饋輸入端,通過一個電阻分壓器連接到反射輸出電壓的輔助繞組上 |
典型應用電路圖

應用領域
■ 小功率電源適配器
■ 智能設備充電器
■ 輔助電源
CR3792B原邊反饋控制芯片采用SOT23-6L封裝是高精度CC/CV原邊檢測PWM開關,典型應用功率≤36W,封裝、引腳、功能和芯茂微LP3792基本一致,可兼容替代LP3792芯片,被廣泛應用于小功率電源適配器、智能設備充電器、輔助電源等領域,更多CR3792B 36W原邊反饋控制芯片產品手冊、應用設計指導書等資料請向啟臣微代理驪微電子申請。>>
阿里巴巴店鋪
關注驪微
收藏驪微










