推薦產品
聯系我們
深圳市驪微電子科技有限公司
電話:0755-23087599
手機:13808858392
郵箱:dunianhua@leweitech.com
地址:深圳市寶安區西鄉鶴洲恒豐工業城B11棟5樓東
CR5842 65W電流pwm控制芯片代換OB5269/LD7575
所屬分類:CR/啟臣微
品牌:CR/啟臣微
型號:CR5842
封裝:SOP-8L
功率:65W
電流:
型號:CR5842
封裝:SOP-8L
功率:65W
電流:
訂購熱線:0755-23087599
CR5842芯片是一款采用 700V 高壓啟動、內置 65kHz 固定工作頻率、超低待機功耗的電流模 PWM 控制芯片,適用于 65W 以內的全電壓范圍離線開關電源。輕載和無負載情況下自動進入綠色模式和 Burst 模式,可以有效減小電源模塊的待機功耗,滿足能效六級標準要求。
CR5842芯片內置了同步斜坡補償電路,動態峰值限制電路減小了在寬電壓輸入時最大輸出功率的變化;CR5842 內置了多種保護功能,驅動輸出采用的圖騰柱和軟驅動可有效降低了開關噪聲,更加容易地獲得良好的 EMI 性能。
CR5842芯片主要特點
■ 700V高壓啟動
■ 超低待機
■ 效率均衡技術、滿足能效六級標準
■ 內置65kHz固定PWM頻率
■ 內置軟啟動技術降低開機MOSFET功率管漏源電壓應力
■ 頻率抖動技術改善了EMI特性
■ 工作無音頻噪音
■ 過壓保護(OVP)鎖存
■ 過載保護(OLP)和過溫保護(OTP)自動恢復
■ 內置同步斜坡補償增強環路穩定性
■ 內置前沿消隱(LEB)
■ 內置動態峰值電流補償功能,在輸入85V~264V的寬電壓下可實現恒定最大輸出功率
■ 外置可調輸出電壓過壓保護功能
■ 過溫保護
■ 4000V HBM ESD能力
■ SOP-8L、DIP-8L 綠色封裝
管腳排列圖及引腳描述

|
管腳號 |
名稱 |
描述 |
| 1 | RT |
可外接NTC電阻作為過溫保護控制,也可通過外接Zener管到VDD實 現輸出過壓保護電壓可調。 |
| 2 | FB |
輸出電壓反饋輸入腳,引腳的輸出電流可以控制PWM的工作周期、 短路保護和過載保護。 |
| 3 | CS |
原邊電流檢測腳,通過檢測CS電阻上的電壓檢測流過功率管的電流大 小,通過該腳可以調節最大輸出功率。 |
| 4 | GND | 芯片地。 |
| 5 | GATE | 柵驅動輸出,用于驅動功率MOSFET。 |
| 6 | VDD | 芯片供電電源。 |
| 7 | NC | 懸空腳 |
| 8 | HV | 高壓啟動輸入腳,通過啟動電阻連接到整流輸入電容陽極。 |
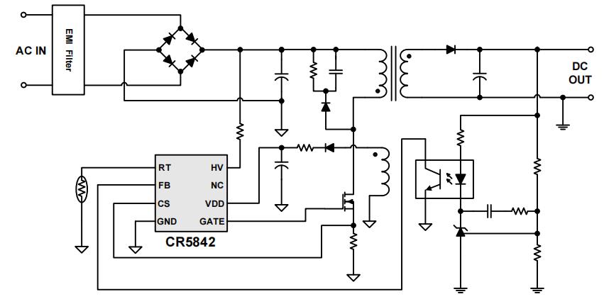
典型應用電路圖

應用領域
■ AC/DC電源適配器
■ 開放式電源
■ 電池充電器
■ ATX待機電源
CR5842電流pwm控制芯片是一款用于65W以內離線式開關電源IC,引腳和功能與昂寶的OB5269及通嘉的LD7575基本一致,可兼容代換,適用于待機功耗<100mW的AC/DC電源適配器、充電器電源,更多CR5842_ 19V3. 42A充電器/適配器方案應用資料及相關產品手冊參數請向啟臣微代理驪微電子申請。>>
阿里巴巴店鋪
關注驪微
收藏驪微










